Povolování kácení dřevin

Povolení kácení dřevin rostoucích mimo les

Možná jste se rozhodli porazit na zahradě strom, ale váháte, jestli to musíte někde hlásit nebo si dokonce opatřit úřední povolení. Připravili jsme proto přehled toho, jak na kácení dřevin nahlíží legislativa.

V rámci ochrany životního prostředí jsou stanovena určitá pravidla pro kácení dřevin. Některé  dřeviny  lze pokácet bez povolení, u jiných stačí jejich poražení oznámit a na další je nutné mít úřední povolení. 

Pro vyřizování výše uvedené záležitosti můžete kontaktovat referentku na tomto pracovišti:

Petra Plívová – Správa majetku obce - správa budov, Silniční správní úřad, povolování kácení dřevin, životní prostředí, ověřování listin a podpisů, PO a BOZP


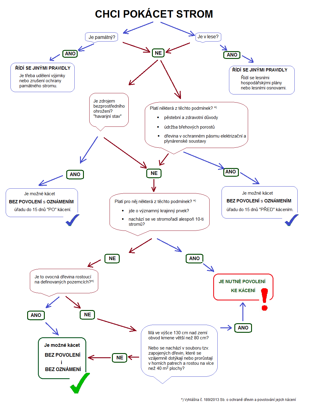
Schéma povolení

Kdy lze kácet bez povolení?

Když:

  • obvod kmene dřeviny ve výšce 130 cm od země nepřesahuje 80 cm,
  • zapojené porosty dřevin (tj. dřeviny, které se dotýkají, příp. prorůstají, např. keře)mají rozlohu menší než 40 m2. Pokud se v zapojeném porostu vyskytnou stromy s obvodem kmene větším než 80 cm, jsou posuzovány samostatně jako jednotlivé dřeviny a musí se vyřídit povolení,
  • dřeviny jsou pěstované na pozemcích vedených v katastru nemovitostí ve způsobu využití jako plantáž dřevin,
  • ovocné dřeviny jsou na pozemcích v zastavěném území evidovaných v katastru nemovitostí jako druh pozemku: zahrada, zastavěná plocha a nádvoří nebo ostatní plocha se způsobem využití zeleň.

Uvedené neplatí pro památné stromy a dřeviny rostoucí jako součást významných krajinných prvků (VKP), kterými jsou ze zákona lesy, rašeliniště, vodní toky, rybníky, jezera a údolní nivy a dále existují významné krajinné prvky registrované nebo stromořadí a náhradní výsadby. (Kácení stromů na lesních pozemcích se řídí zákonem č. 289/1996 Sb., o lesích, u ostatních významných krajinných prvků je nezbytné předchozí posouzení rozsahu požadovaného kácení orgánem ochrany přírody a krajiny z hlediska jeho dopadu na ekologicko-stabilizační funkci VKP).

Kdy stačí jen podat oznámení o kácení na příslušné ORP?

ORP (obec s rozšířenou působností) - obec Kněžmost spadá pod ORP Mnichovo Hradiště, tj. oznámení podávejte na městský úřad v Mnichově Hradišti.

V případě:

  • údržby břehových porostů při správě vodních toků (zvláštní oprávnění pro správce toků), odstraňování dřevin v ochranném pásmu zařízení elektrizační a plynárenské soustavy při jejich provozování (zvláštní oprávnění pro provozovatele těchto soustav),
  • pěstebních důvodů – obnova nebo výchovná probírka porostů,
  • zdravotních důvodů – karanténní choroby a škůdci (spála růžokvětých, grafióza jilmů, tracheomykózy, šarka švestek aj.).

Z těchto výše uvedených důvodů se oznámení o kácení podle § 8 odst. 2 zákona č. 114/1992 Sb. O ochraně přírody a krajiny, v platném znění (dále jen "zákona") a vyhlášky č.189/2013 Sb. v platném znění, se podává písemně nejméně 15 dní předem.

  • bezprostředního ohrožení zdraví či života obyvatel nebo hrozí-li škoda značného rozsahu (např. při uvolnění kořenů nebo vážném poškození kmene), jde-li tedy o tzv. havarijní stav, jedná se o aktuálně vzniklý stav, např. po zásahu blesku, vichřice, silné námrazy apod. 

Z tohoto důvodu lze strom pokácet bez povolení, ale ten, kdo kácení provede je povinen podat na obecní úřad písemně oznámení do 15 dnů od provedeného kácení (režim tzv. havarijního kácení). Dle § 4 odst. 2 písm. e) vyhlášky č. 189/2013 Sb. je třeba doložit skutečnosti nasvědčující tomu, že byly splněny podmínky pro havarijní kácení, např. k oznámení přiložit fotodokumentaci.

Kdy je nutné mít úřední povolení a musíte kvůli kácení stromu na obecní úřad?

Když:

  • obvod kmene dřevin ve výšce 130 cm od země přesahuje 80 cm,
  • zapojené porosty (tj. dřeviny, které se dotýkají, příp. prorůstají, např. keře) na ploše větší než 40 m2. Pokud se v zapojeném porostu vyskytnou stromy s obvodem kmene větším než 80 cm, jsou posuzovány samostatně jako jednotlivé dřeviny a musí se vyřídit povolení,
  • je dřevina chráněná, ceněná pro jeho stáří, tvoří významný krajinný prvek nebo je v chráněné lokalitě nebo pro stromořadí (řadu min. deseti stromů, v níž ale mohou některé stromy i chybět).

Platí i pro památné stromy a dřeviny rostoucí jako součást významných krajinných prvků (VKP), kterými jsou ze zákona lesy, rašeliniště, vodní toky, rybníky, jezera a údolní nivy a dále existují významné krajinné prvky registrované nebo stromořadí a náhradní výsadby. Kácení stromů na lesních pozemcích se řídí zákonem č. 289/1996 Sb., o lesích, u ostatních významných krajinných prvků je nezbytné předchozí posouzení rozsahu požadovaného kácení orgánem ochrany přírody a krajiny z hlediska jeho dopadu na ekologicko-stabilizační funkci VKP.

Povolení ke kácení lze vydat pouze ze závažných důvodů po vyhodnocení funkčního a estetického významu předmětné dřeviny.

Orgán ochrany přírody může dle § 9 odst. 1 zákona č. 114/1992 Sb. ve svém rozhodnutí o povolení kácení dřevin uložit žadateli provedení přiměřené náhradní výsadby tak, aby byla kompenzována ekologická újma vzniklá pokácením dřevin. Současně může uložit následnou péči o dřeviny po nezbytně nutnou dobu, maximálně však na dobu pěti let.

Kdo je oprávněn podat žádost o kácení dřevin mimo les?

  • vlastník či nájemce nebo jiný oprávněný uživatel pozemku se souhlasem vlastníka pozemku

V případě spoluvlastnictví pozemku je nutné podání společné žádosti, případně mohou tito vlastníci udělit plnou moc k zastupování osobě, která je může zastupovat v celém řízení. Plnou moc musí připojit k žádosti. Plná moc musí obsahovat jméno (popř. jména), příjmení, bydliště, datum narození a podpis zmocňujících osob a jméno, příjmení, bydliště, datum narození zmocněnce a vlastnoruční podpis. Pokud je udělována pouze pro jedno konkrétní řízení nemusí být plná moc ověřená.

Pro zahájení správního řízení ve věci je dostačující, pokud žádost podají vlastníci s alespoň polovičním vlastnickým podílem (dle ustanovení § 1129 odst. 1 zákona č. 89/2012 Sb., občanský zákoník, v platném a účinném znění). Zbylí vlastníci budou o průběhu a výsledku řízení správním orgánem vyrozuměni.

Podle kterého právního předpisu se postupuje?

  • § 8 zákona č. 114/1992 Sb., o ochraně přírody a krajiny, v platném znění.
    Vyhlášky č. 189/2013 Sb., kterou se provádí některá ustanovení zákona č. 114/1992 Sb.
  • Pravidla správního řízení upravuje zákon č. 500/2004 Sb., správní řád ve znění doplňujících předpisů.

Jaké sankce mohou být uplatněny v případě nedodržení povinností?

  • Dle § 87 odst. 2 písm. e) zákona č. 114/1992 Sb., o ochraně přírody a krajiny v platném znění, uloží orgán ochrany přírody pokutu až do výše 20 000,- Kč fyzické osobě, která se dopustí přestupku tím, že poškodí nebo bez povolení pokácí dřevinu rostoucí mimo les.
  • Dle § 87 odst. 3 písm. d) zákona č. 114/1992 Sb., o ochraně přírody a krajiny v platném znění, uloží orgán ochrany přírody pokutu až do výše 100 000, - Kč fyzické osobě, která se dopustí přestupku tím, že poškodí nebo bez povolení pokácí skupinu dřevin rostoucí mimo les.
  • Dle § 87 odst. 1 písm. g) zákona č. 114/1992 Sb., o ochraně přírody a krajiny v platném znění, uloží orgán ochrany přírody pokutu až do výše 10 000,- Kč fyzické osobě, která se dopustí přestupku tím, že neprovede uloženou náhradní výsadbu.
  • Dle ustanovení § 88 odst. 1 písm. c) zákona č.114/1992 Sb. uloží orgán ochrany přírody pokutu až do výše 1 000 000,- Kč právnické osobě nebo fyzické osobě při výkonu podnikatelské činnosti, která se dopustí protiprávního jednání tím, že poškodí nebo pokácí bez povolení dřevinu nebo skupinu dřevin rostoucích mimo les.

Nejčastější další dotazy a zajímavosti

Kdy je možné dřeviny kácet?

Orgán ochrany přírody při svém rozhodování přihlíží k ekologickým (produkce pylu a semena, biotop živočichů, především hmyzu a ptáků a další), hygienickým a estetickým funkcím, které dřeviny na daném místě během roku plní, a proto povoluje kácení zpravidla v době vegetačního klidu, tj. přibližně od 31.10. do 31.3. Pokud ovšem důvody pro pokácení jsou natolik závažné (např. ohrožení okolí) lze tyto stromy kácet i během doby vegetace.

Je k ořezu stromů potřeba také povolení?

Prořez stromů nepodléhá povolení orgánu ochrany přírody. Podle ustanovení § 7 odst. 2 zákona č. 114/1992 Sb. je povinností vlastníků péče o dřeviny, zejména jejich ošetřování a udržování. Při případném ořezu je nutné postupovat dle odborných zásad a respektovat přirozený habitus (tvar koruny) stromů. Odstranění podstatné části koruny (více jak 30 %), případně tzv. hlavový řez či narušení přirozeného habitu dřevin, by znamenalo jejich poškození.

Je možné strom, např. smrk zkrátit tak o 1/3?

Stromy je možné ořezávat pouze za dodržení odborných zásad, kdy je respektován druh dřeviny, přirozené větvení koruny a přirozený habitus. „Zkracování“ stromů, tzn. radikální redukce jejich výšky je hrubým porušením výše uvedeného a je chápáno jako poškození dotčené dřeviny, a tudíž jako protiprávní jednání, za které lze uložit pokutu.

Jak postupovat v případě, kdy hrozí pád stromu?

Pokud je stavem stromu bezprostředně ohroženo zdraví či život obyvatel nebo hrozí-li škoda značného rozsahu (např. při uvolnění kořenů nebo vážném poškození kmene) lze strom pokácet bez povolení, ale ten kdo kácení provede je povinen podat na obecní úřad oznámení a to do 15 dnů od provedeného kácení (režim tzv. havarijního kácení).Dle § 4 odst. 2 písm. e) vyhlášky č. 189/2013 Sb. je třeba doložit skutečnosti nasvědčující tomu, že byly splněny podmínky pro havarijní kácení, např. k oznámení přiložit fotodokumentaci.

Podléhají povolení i suché stromy a „nálety“?

Kácení suchých stromů také podléhá povolení orgánu ochrany přírody. Důvodem je to, že i zcela suchý strom může být významným biotopem pro zvláště chráněné živočichy (např. netopýři, hmyz, ptáci hnízdící v dutinách).

Plošné kácení „náletů“ je posuzováno jako kácení zapojeného porostu dřevin (tj. porost dřevin, ve kterém se jejich nadzemní části vzájemně dotýkají, prorůstají nebo překrývají). To znamená, že v případě, kdy je celková výměra souvisle káceného porostu dřevin větší, než 40 m2, podléhá povolení orgánu ochrany přírody bez ohledu na to, jaký je původ tohoto porostu, či jaká je druhová skladba dřevin, které jej tvoří.

Jaká je lhůta pro vyřízení?

V jednoduchých případech bezodkladně, v ostatních případech do 60 dnů, ve zvlášť složitých případech do 90 dnů od zahájení řízení.

Více informací najdu na?